咨询热线:17736920826全域土地综合整治项目实施方案批准流程有哪些?
本站 2025/10/28 10:37:40
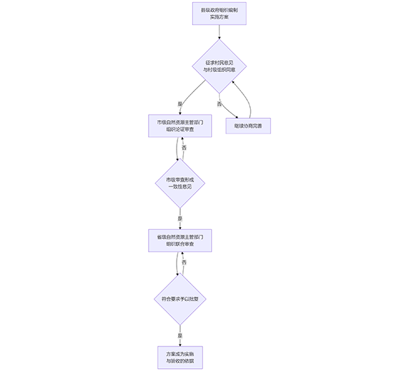
全域土地综合整治项目实施方案的批准流程严谨且层级清晰,其核心可概括为“县级编制、市级初审、省级批复”。下面这个流程图能帮你直观地把握整个审批流程的全貌和关键环节。

关键环节解读
为了确保方案能顺利通过审批,以下几个环节需要特别关注:
群众同意是前提:在方案上报前,必须充分征求所涉及村庄村民的意见,并取得农村集体经济组织或村民委员会的书面同意。这是项目能否启动的硬性条件,旨在杜绝违背农民意愿的“大拆大建”。
市级审查是把关:市级自然资源主管部门会组织发改、财政、生态环境、农业农村等多个相关部门进行联合论证。审查重点包括方案是否符合国土空间规划,特别是涉及“三区三线”(永久基本农田、生态保护红线、城镇开发边界)的调整内容是否合法合规。
省级批复是关键:省级自然资源主管部门组织专家和相关部门进行最终审查。经批复的实施方案是后续项目实施、验收、监督和评估的唯一法定依据,原则上不得随意调整。如果涉及永久基本农田调整或增减挂钩指标跨县流转等重大事项,还需报省级政府或自然资源部批准。
总结与提醒
总的来说,全域土地综合整治的审批流程体现了 “省负总责、市级监管、县级实施” 的分级管理原则。整个过程环环相扣,公众参与、规划符合性和底线管控是贯穿始终的核心要求。
希望这份解读能帮助你清晰地了解全域土地综合整治项目的批准路径。如果你对流程中的某个具体细节,例如“三区三线”调整的报批程序,还想深入了解,我们可以继续探讨。
更多相关信息 还可关注中铁城际公众号矩阵 扫一扫下方二维码即可关注
