咨询热线:17736920826全域土地综合整治项目实施方案涉及国土空间规划修改如何进行审批?
本站 2025/10/28 10:44:20
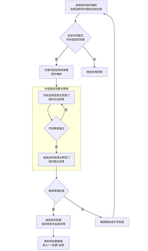
全域土地综合整治项目实施方案的审批,特别是当其涉及国土空间规划修改时,流程严谨且层级清晰。其核心在于,规划修改的审批与项目实施方案的审批紧密挂钩,同步进行。下面这张流程图清晰地展示了这一过程的核心步骤与关键决策点。

为了确保你的项目能顺利通过审批,需要特别关注以下几个核心环节:
规划修改的必然性与同步性:当实施方案需要优化空间布局但与现行规划不符时,必须依法启动规划修改程序。关键在于,规划修改的方案(草案)与项目实施方案是同步编制的,作为一个整体报批。在国土空间规划批准前,市、县人民政府可承诺将永久基本农田调整方案纳入在编的规划;在规划批准后,则需按法定程序修改规划。
公众参与是“通行证”:在方案上报前,必须充分征求项目所在村庄村民的意见,并取得农村集体经济组织或村民委员会的书面同意。这是项目启动的硬性前提,旨在确保农民的知情权、参与权和受益权,防止违背农民意愿的“一刀切”式整治。
市级审查是重要枢纽:市级自然资源主管部门会组织发展改革、生态环境、农业农村等多个相关部门进行联合论证。审查重点包括方案与上位规划的符合性、永久基本农田调整的合理性与合规性(如调整规模原则上不超过乡镇划定面积的5%)、以及生态保护红线和城镇开发边界的严守情况。
省级批复是最终关口:省级自然资源主管部门会同农业农村等部门组织最终的联合会审。对于涉及永久基本农田调整的,调整方案实施完成后,需经市(州)自然资源主管部门审查确认后上报省自然资源主管部门,省自然资源主管部门会同省农业农村主管部门组织开展联合会审。他们依据土地利用现状数据库、遥感影像等,严格审查调整方案是否符合要求。只有获得省级批复,规划修改和项目实施方案才具备法定效力,成为后续建设、验收和监管的依据。
总的来说,全域土地综合整治项目涉及规划修改的审批流程,体现了 “省级主导、市级把关、县级实施” 的原则,并贯穿了 “多规合一” 和 “公众参与” 的核心理念。
希望这份解读能帮助你清晰把握审批路径。如果你对流程中的某个具体细节,例如永久基本农田调整方案的具体内容要求,还想深入了解,我可以提供更具体的信息。
更多相关信息 还可关注中铁城际公众号矩阵 扫一扫下方二维码即可关注

下一篇
没有了!