咨询热线:17736920826全过程工程咨询流程24图,收藏备用
本站 2021/9/18 10:11:32
工程建设项目一直以来都是众人眼中的“老大难”,文中四大流程中的24张图带你全面了解全过程工程咨询的全流程!
一、工程建设项目的前期工作流程
1.1 工程建设项目基本流程
1.2工程建设项目建设项目投资决策(建议书、可研)流程
1.3 工程建设项目建设项目设计阶段工作流程
1.4 工程建设项目准备阶段的工作流程
二、工程建设项目管理流程
2.1 工程建设项目管理的基本流程
2.2 招投标的基本流程
2.3 合同签订流程
2.4 施工准备流程
三、 项目风险管理与信息管理流程
3.1 项目风险管理流程
3.2 项目信息管理流程
3.3 竣工验收流程
四、工程项目监理工作的基本流程
4.1 工程项目实施监理的总流程
4.2 施工准备阶段的监理工作流程
4.3 施工阶段工程投资控制流程
4.4 施工阶段工程进度控制流程
4.5 施工阶段工程质量控制流程
4.6 施工阶段安全监理控制流程
4.7 合同管理的控制流程
4.8 信息管理控制流程
4.9 组织协调控制流程
4.10 工程质量问题及工程质量事故处理流程
4.11 工程安全事故处理流程
4.12 工程洽商控制及签证工作流程
4.13 工程竣工验收控制流程
一、工程建设项目前期工作流程
1.1 工程建设项目基本流程
工程建设项目基本流程
1.2工程建设项目建设项目投资决策(建议书、可研)流程
工程建设项目建设项目投资决策(建议书、可研)流程
1.3 工程建设项目建设项目设计阶段工作流程
工程建设项目建设项目设计阶段工作流程
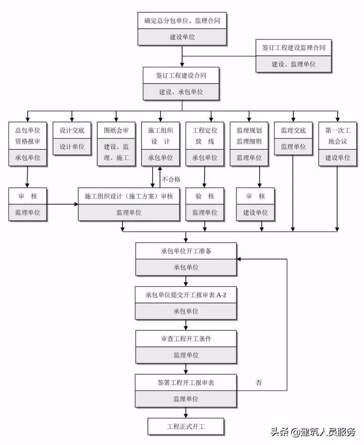
1.4 工程建设项目准备阶段的工作流程
工程建设项目准备阶段工作流程
二、工程建设项目管理流程
2.1 工程建设项目管理基本流程
工程建设项目管理基本流程
1.2工程建设项目建设项目投资决策(建议书、可研)流程
工程建设项目建设项目投资决策(建议书、可研)流程
1.3 工程建设项目建设项目设计阶段工作流程
工程建设项目建设项目设计阶段工作流程
1.4 工程建设项目准备阶段的工作流程
工程建设项目准备阶段的工作流程
二、工程建设项目管理流程
2.1 工程建设项目管理的基本流程
工程建设项目管理的基本流程
2.2 招投标基本流程
招投标基本流程
2.3 合同签订流程
合同签订流程
2.4 施工准备流程
施工准备流程
三、 项目风险管理与信息管理流程
3.1 项目风险管理流程
项目风险管理流程
3.2 项目信息管理流程
项目信息管理流程
3.3 竣工验收流程
竣工验收流程
四、工程项目监理工作基本流程
4.1 工程项目实施监理的总流程
工程项目实施监理的总流程
4.2 施工准备阶段监理工作流程
施工准备阶段监理工作流程
4.3 施工阶段工程投资控制流程
施工阶段工程投资控制流程
4.4 施工阶段工程进度控制流程
施工阶段工程进度控制流程
4.5 施工阶段工程质量控制流程
施工阶段工程质量控制流程
4.6 施工阶段安全监理控制流程
施工阶段安全监理控制流程
4.7 合同管理的控制流程
合同管理的控制流程
4.8 信息管理控制流程
信息管理控制流程
4.9 组织协调控制流程
组织协调控制流程
4.10 工程质量问题及工程质量事故处理流程
工程质量问题及工程质量事故处理流程
4.11 工程安全事故处理流程
工程安全事故处理流程
4.12 工程洽商控制及签证工作流程
工程洽商控制及签证工作流程
4.13 工程竣工验收控制流程
工程竣工验收控制流程
4.14 保修阶段监理工作流程
保修阶段监理工作流程
更多相关信息 还可关注中铁城际公众号矩阵 扫一扫下方二维码即可关注
